【学院资讯】兰州理工大学学士学位证书申请要求
发布时间:2025-08-13 浏览次数:1296次
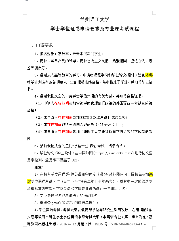
各位同学:
关于兰州理工大学学士学位证书申请要求及专业课考试课程 (3)具体要求已上传至群文件,若需要申请学位的同学请按照申请条件准备相关考试并合格,等待毕业时提交相关合格资料。
备注:所有条件缺一不可,未达到要求将无法申请学位,望知悉。


各位同学:
关于兰州理工大学学士学位证书申请要求及专业课考试课程 (3)具体要求已上传至群文件,若需要申请学位的同学请按照申请条件准备相关考试并合格,等待毕业时提交相关合格资料。
备注:所有条件缺一不可,未达到要求将无法申请学位,望知悉。


Copyright © 2020 甘肃华远教育专修学院 All Rights Reserved. 陇ICP备20000853号-1
手机版
公众号